原标题:山东省第二批特色小镇名单公布 快看都有哪些?
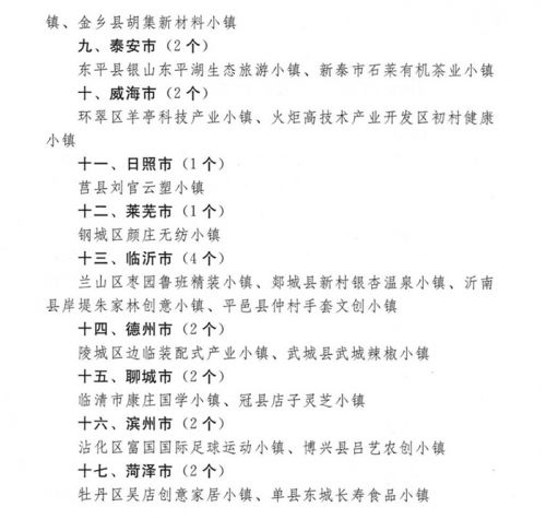
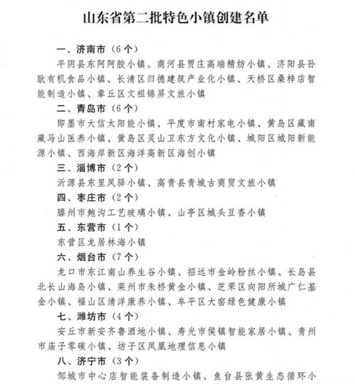
9月24日下午,记者在全省特色小镇工作推进会上获悉,据《山东省人民政府办公厅关于印发山东省创建特色小镇实施方案的通知》要求,省有关部门组织开展了第二批特色小镇推荐、评选工作。经省政府同意,确定将平阴县东阿阿胶小镇等49个小镇纳入山东省第二批特色小镇创建名单。
各级、各部门要在资金、土地、人才、技术、项目等方面给予支持和倾斜,为特色小镇创建良好环境。各特色小镇要坚持改革创新,强化规划引领,提升小镇管理水平,推动全省新型城镇化健康发展。


1、“国际在线”由中国国际广播电台主办。经中国国际广播电台授权,国广国际在线网络(北京)有限公司独家负责“国际在线”网站的市场经营。
2、凡本网注明“来源:国际在线”的所有信息内容,未经书面授权,任何单位及个人不得转载、摘编、复制或利用其他方式使用。
3、“国际在线”自有版权信息(包括但不限于“国际在线专稿”、“国际在线消息”、“国际在线XX消息”“国际在线报道”“国际在线XX报道”等信息内容,但明确标注为第三方版权的内容除外)均由国广国际在线网络(北京)有限公司统一管理和销售。
已取得国广国际在线网络(北京)有限公司使用授权的被授权人,应严格在授权范围内使用,不得超范围使用,使用时应注明“来源:国际在线”。违反上述声明者,本网将追究其相关法律责任。
任何未与国广国际在线网络(北京)有限公司签订相关协议或未取得授权书的公司、媒体、网站和个人均无权销售、使用“国际在线”网站的自有版权信息产品。否则,国广国际在线网络(北京)有限公司将采取法律手段维护合法权益,因此产生的损失及为此所花费的全部费用(包括但不限于律师费、诉讼费、差旅费、公证费等)全部由侵权方承担。
4、凡本网注明“来源:XXX(非国际在线)”的作品,均转载自其它媒体,转载目的在于传递更多信息,丰富网络文化,此类稿件并不代表本网赞同其观点和对其真实性负责。
5、如因作品内容、版权和其他问题需要与本网联系的,请在该事由发生之日起30日内进行。